Our Folks 2.0 - Goggans Genealogy

You must have a user login to use this site...  Register here




This website is an extension of the book, Our Folks by Maron Summer Eve. The book provided an outline format of the known descendants of the first Goggans to come to the USA. I am continuing the work, using internet records for genealogy and DNA tools for the extended family. The original book was an amazing work, considering most of the information was gathered in the 1970's and 1980's in county courthouses in the southern US or by communicating directly with families that were known to be descendants.

It is believed that William Goggans came to colonial America from Ireland or Wales around 1718. I have not discovered any solid documentation of exactly where was born or departed from to come to America.

With the advent of the internet and digitized public records (plus the passage of time), the tree grows enormously. For the books authors, traveling from South Carolina to beyond eastern Mississippi in the '70's and '80's did not seem part of the original scope, even though a great many descendants had moved to TX, OK, UT, CA, and many other places.

Beyond the Gogga/ins descendants in the tree/website, there are also relatives from our extended ancestors - primarily those that are DNA matches of Dwight and Rosie Griffin (and close relatives' kits) from AncestryDNA/23AndMe testing and aggregators MyHeritage and GEDMATCH. If these matches can be connected to the tree, then when their shared match segments are grouped, analyzed, and colored corresponding to a common ancestor ("painted" like with "DNA Painter", we can assign a potential common ancestor to matches where we don't know how they fit in the tree. See the DNA Tools for info and examples.


 

  • Pictured above, left to right, back row: David Goggans, Frey Goggans, Nancy Jane Sexton-Goggans, Nell Carroll-Goggans, Karen Goggans, George Goggans, Rosemary Griffin-Goggans, me, Dwight Goggans front row: Mark Goggans, Carrie Stone-Goggans, Lou Uptain-Goggans, Scott Goggans, Allene Goggans-Farr, Fred Goggans Picture on right: Cleveland Lee Goggans and Carrie Belle Stone-Goggans

  • There are currently 25,047 Our Folks descendants in this project.

  • Want to see which people with last name Goggans/Goggins (and birthyear) are in this database? Click here to see them...


  • Click here for the Grand Strand (my area) "EatMap"

Contact Us

email image If you have any questions or comments about the information on this site, please contact us. We look forward to hearing from you.

We're always looking for folks to help maintain their branch(es) of the tree, and use the DNA Tools on their own data...


Search




DNA Tools!




This guy! Did you know that "we" are related to actor Walton Goggins? Click here to use the Contact form and find out how you are too...

 

People Added or Updated (last 30 days):



I64004Kelly, Jim Alice
I64003Smith, Robert G.
I64002Criswell, Gloria F.
I64001Smith, William Foy
I64000Smith, William Foy
I63999Stough, Kimbal Thelma
I63998Watson, Conway Charles
I63997Stough, Annie Ruth
I63996Gibbons, Abby
I63985Gibbons, Trey
I63995Brothers, Aidan
I63994Brothers, Butler Ann
I63993Brothers, Cameron
I63992Addison, Alex
I63991Addison, Ansley Clairre
I63990Brothers, David
I63989Gibbons, Kim
I63988Gibbons, Mary Beth
I63987Addison, Mike
I63986Gibbons, Lorie
I63984Gibbons, James Franklin
I63983Stough, Reva Sue
I63982Dennis, Elsie Elizabeth
I63981Stough, Herschel Eugene
I63980Stough, James Robert
I63979Sparks, William Bruce
I63978Stough, Clara
I63977Krieger, Jason
I63976 Maribeth
I63975Stough, Terry
I63974Krieger, Art
I63973Stough, Barbara
I63972Wilkerson, Marian L.
I63971Stough, Roy Fletcher
I63970Cook, Nellie Ethel
I63969Stough, Roy Fletcher
I63968Stough, Toney Max
I63967Davis, Mary Cornelia
I63966Stough, John Dewey
I63965Parker, Robert F.
I63964Stough, Annie Doris
I63963Darnell, Annie Lee
I63962Stough, James Robert
I1Goggans, Gary Lee
I32520Maxey-Sharp, Lori
I61341Goggins-Blair, Sharon
I63961 Tanya
I63960Potts, Jon
I50494Potts, Jeffery F.
I12548Goggans, Wanda Joyce
I19162Potts, Richard Franklin
I50501Hardin, Christy Camille
I63959 Ellie
I63958Goggins, Chandler
I63957 Alanta
I63956Goggins, Tyler
I63955 Brittany
I51690Goggins, Justin
I10Goggans, Robert Dwight
I32054Goggans, Tracy Lynn
I21955Stough, Maybell
I21958Rolan, Edith Jeanette
I63954Lazzeri, Michael Paul
I63953Coan, Dorothy Jean
I63951Stough, Frank Elbert
I63949Stough, Frank Elbert
I63952Blackmon, Shirley Faye
I63950Stewart, Weston
I63946Winfree, Helen Janice
I63948Grimes, John Nelson
I63947Williams, Thurman O.
I63945Dowdell, Barbara Ellen
I63944Winfree, Hugh Douglas
I63943Gunter, Phyllis Eloise
I63942Winfree, Mark Fannin
I63941McHargue, Danny Harrell
I63940Winfree, Paula Renee
I63939Fannin, Vickie Paulette
I63937Winfree, Hugh Douglas
I63938 Frances R.
I63932Stough, Martha Mae
I63936May, James Harold
I63934Winfree, Martha Elizabeth
I63935Carmack, Roger Hugh
I63933Winfree, Dewey L.
I63931Stough, Garald Benjamin
I63930Lamb, Margaret
I63925Stough, Armon Lee
I63929Stough, Barbara Ann
I63928Wilson, Mary Bruce
I63927Stough, Garald Benjamin
I63926Bentley, Nannie Lee
I63924Stough, Arnold H.
I63923Coan, Sarah F.
I2473Stough, Henry Elexander
I63919Casaday, Mary Ruth
I63922E., Iva
I63921Patterson, Ronald Steven
I63920Patterson, Joseph Allice
I63918 Ithel M.


 

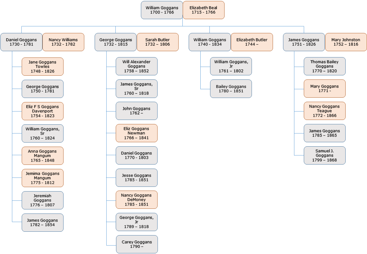
William Goggans and the next 2 generations


 

Statistics: Our Folks 2.0 - Goggans

Statistics


 Description   Quantity 
Total People 64,006  
Total Males 33,163 (51.81%)  
Total Females 30,827 (48.16%)  
Unknown Gender 16 (0.02%)  
Total Living 23,823  
Total Families 24,192  
Unique Surnames 8,432  
Total Sources 44  
Average Lifespan1 69 years, 1 days  
Earliest Birth (William R. Tylman 1518  

 Longest Lived1   Age 
Elizabeth Ann Stephens 108 years 163 days  
Martha Pigford 107 years 9 days  
Edward Andrew Swedenborg 106 years 343 days  
John Matthew Patton 107 years  
Jane Staggs 106 years 151 days  
Clarice E. Jackson 106 years  
James W. Donham 105 years 105 days  
Margaret Winfield Holland 104 years 240 days  
Florence Dacus Moorhead 104 years 167 days  
George Andrew Lindler 104 years 116 days  


1 Age-related calculations are based on individuals with recorded birth and death dates. Due to the existence of incomplete date fields(e.g., a death date listed only as "1945" or "BEF 1860"), these calculations cannot be 100% accurate.



 

Name Lookup



[no surname] A B C D E F G H I J K L M N O P Q R S T U V W Y Z


Top 100 Surnames

   1. Goggans (1909)
   2. Smith (750)
   3. Johnson (719)
   4. Wiginton (609)
   5. Williams (494)
   6. Goggins (469)
   7. Jones (460)
   8. Davis (425)
   9. Moore (410)
  10. Stone (401)
  11. Brown (352)
  12. Wigginton (346)
  13. Shotts (323)
  14. Lyle (263)
  15. McCoy (256)
  16. Walker (247)
  17. Robinson (246)
  18. Wilson (238)
  19. Griffin (229)
  20. Hall (210)
  21. Mangum (204)
  22. Taylor (202)
  23. Gann (197)
  24. Butler (197)
  25. Lindsey (195)
  26. White (194)
  27. Galbreath (192)
  28. Carter (187)
  29. Miller (186)
  30. Risinger (179)
  31. Caldwell (178)
  32. Neal (175)
  33. Johnston (173)
  34. Thompson (170)
  35. Stidham (168)
  36. Bethany (165)
  37. Pitts (163)
  38. Pace (157)
  39. Faulkner (152)
  40. Martin (149)
  41. Jackson (148)
  42. Clark (148)
  43. Hill (143)
  44. Adams (142)
  45. Nichols (140)
  46. Harris (140)
  47. Allen (139)
  48. Wood (138)
  49. Howard (136)
  50. Parker (134)
  51. Brannon (133)
  52. Rowell (133)
  53. Duke (127)
  54. Bowlin (125)
  55. Drake (123)
  56. Young (122)
  57. Cole (119)
  58. Noles (118)
  59. Mattox (117)
  60. Ballard (116)
  61. Palmer (116)
  62. Ayers (116)
  63. Turner (116)
  64. Holladay (114)
  65. Green (112)
  66. Harper (112)
  67. Stephens (111)
  68. Peterson (111)
  69. Bryant (109)
  70. Anderson (108)
  71. Roberts (106)
  72. Morris (105)
  73. Knight (104)
  74. Nix (104)
  75. Newman (104)
  76. Evans (103)
  77. Cook (101)
  78. Campbell (101)
  79. Cantrell (100)
  80. King (98)
  81. Cooper (98)
  82. Kennedy (97)
  83. Scott (97)
  84. Cox (96)
  85. Wright (96)
  86. Powell (95)
  87. Sanders (95)
  88. Thomas (94)
  89. Morgan (94)
  90. Lewis (94)
  91. Gray (94)
  92. Hughes (92)
  93. Baker (90)
  94. Harrison (90)
  95. Watkins (89)
  96. Lee (88)
  97. Rogers (88)
  98. Webb (86)
  99. Dalton (86)
 100. Hogland (85)


Top 100 Given Names for Goggans/Goggins

1.James (107)
2.William (87)
3.Mary (66)
4.John (57)
5.Elizabeth (52)
6.Thomas (46)
7.Lee (45)
8.Ann (44)
9.Robert (43)
10.Mae (32)
11.Sarah (32)
12.Charles (28)
13.Edward (26)
14.George (26)
15.Gary (24)
16.Martha (24)
17.Henry (23)
18.Ray (22)
19.Daniel (21)
20.Frances (21)
21.Jane (21)
22.Joseph (21)
23.Nancy (19)
24.David (18)
25.Lynn (18)
26.Marie (18)
27.Michael (18)
28.Wayne (18)
29.Jean (17)
30.Franklin (15)
31.Clarence (14)
32.Eugene (14)
33.Rebecca (14)
34.Sue (14)
35.Susan (13)
36.Annie (12)
37.Barbara (12)
38.Donald (12)
39.Louise (12)
40.Marion (12)
41.Abraham (11)
42.Betty (11)
43.Emma (11)
44.Faye (11)
45.Kenneth (11)
46.Roy (11)
47.Ruby (11)
48.Ruth (11)
49.Willie (11)
50.Andrew (10)
51.Billy (10)
52.Jack (10)
53.Joe (10)
54.Lucille (10)
55.Allen (9)
56.Anna (9)
57.Evelyn (9)
58.Jackson (9)
59.Lucy (9)
60.Mildred (9)
61.Richard (9)
62.Samuel (9)
63.Albert (8)
64.Austin (8)
65.Brandon (8)
66.Earl (8)
67.Grady (8)
68.Herbert (8)
69.Ira (8)
70.Jerry (8)
71.Joyce (8)
72.Leon (8)
73.Linda (8)
74.Lucinda (8)
75.Margaret (8)
76.Marvin (8)
77.Oscar (8)
78.Randy (8)
79.Virginia (8)
80.Catherine (7)
81.Deborah (7)
82.Floyd (7)
83.Glenn (7)
84.Harold (7)
85.Helen (7)
86.Jimmy (7)
87.Kay (7)
88.Lawrence (7)
89.Lewis (7)
90.Lois (7)
91.Lula (7)
92.Max (7)
93.Milton (7)
94.Ralph (7)
95.Steven (7)
96.Amanda (6)
97.Carl (6)
98.Dean (6)
99.Donna (6)
100.Edna (6)


 

    Ancestors of Robert Dwight Goggans

Goggans Side

Parent

Grandparents

Great Grandparents

2nd Great Grandparents

3rd Great Grandparents
     

Stone Side

Parent

Grandparents

Great Grandparents

2nd Great Grandparents


3rd Great Grandparents